Stilrichtungen
Die Ursprünge des Karate liegen ca. 2000 Jahre zurück. Es entwickelte sich in den Klöstern Chinas, somit waren es also zuerst Geistliche, welche die Kunst des Kampfes hauptsächlich zur Meisterung ihres ICHs verwendeten. Mit der Zeit breiteten sich die Kampfkünste aus und es waren vor allem Adelige und Angehörige des kaiserlichen Hofes, die Kampfkünste betrieben. Damals war der Name Karate natürlich noch etwas vollkommen Unbekanntes, das heißt, daß Karate seine Ursprünge in verschiedenen Arten des Kung Fu (jap. Kempo) hat.


Das erste Zeichen wird "Kara" gelesen, in der Bedeutung "China", und meint damit das China der TANG-Dynastie (628-907). Die Kunst des "TO-DE" entwickelte und verbreitete sich sehr rasch, weil die Regierung von China dem gemeinen Volk das Tragen von Waffen jeglicher Art verboten hatte. So versuchten die Menschen sich mit den einfachen Mitteln, die ihnen zur Verfügung standen, wie Arbeitsgeräte, oder nur mit bloßem Körper gegen die Unterdrücker und auch gegen Verbrecher und Wegelagerer zu verteidigen.
"TO-DE" basiert auf einer chinesischen Kunst dem "Chuan-Fa". Die Wurzeln dieser Kampfkunst reichten damals schon mehr als 1000 Jahre zurück. Es wird angenommen, daß "Nan-Pei-Chun", eine Abart des "Chuan-Fa", das in der chinesischen Provinz Fukien entwickelt worden war, den größten Einfluß auf die Entwicklung des "TO-DE" hatte.
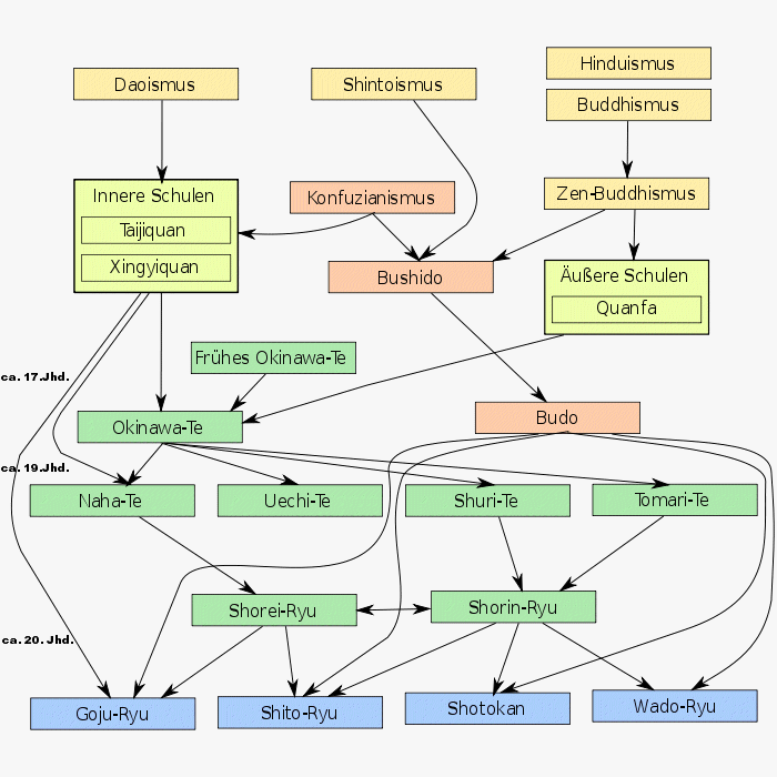
Durch die Vereinigung von Kampfkunstphilosophie mit den Techniken des "TO-DE" oder "KARA-TE" entstand der Grundgedanke und Grundbegriff des Traditionellen Karate. Dies geschah im 16 Jh., als die verschiedenen Kampfkünste bezüglich technischer Prinzipien und Philosophie zusammengeführt wurden. Dieser Umstand markiert den Beginn des BU-DO. Mit diesem wurde auch das Ziel der ständigen Erforschung der höchsten menschlichen Entwicklung wieder bewußt gemacht.
Das Ursprünglich in Okinawa heimischen Kampfsystem (Te) wurde durch den Einfluß des chinesischen Quanfa beträchtlich verbessert und verändert und ab dem 18. Jahrhundert Tode genannt.
Aus diesem heraus entwickelte sich mit der Zeit schließlich das ursprüngliche Karate, welches in Shuri-te, Tomari-te und Naha-te eingeteilt wurde, also in die spezifischen Kampfmethoden der Bezirke Shuri, Tomari und Naha.
Diese Einteilung ist teilweise noch heute gültig, und es gibt daneben auch weitere ursprüngliche Stile, die den genannten Einteilungen nicht direkt zuzuordnen sind.
Diese Stile sind zwei übergeordneten Klassen zugeordnet:
- Shorin-Ryu
- Shorei-Ryu
Shorin-Ryu
Beschreibt die Stile des Shuri-te und Tomari-te.
Shorin bedeutet hier "Shaolin-Stil" und ist ein Hinweis auf den Einfluß der nordchinesischen Stile des Shaolin Tempels. Wörtlich bedeutet Shorin "ein bisschen Wald".
Heute wird Shorin-Ryu wie folgt unterteilt:
- Matsubayashi-Ryu: Auch Matsubayashi-Ryu kann alternativ "Shorin" gelesen werden. Es bedeutet "Kiefernhain".
- Kobayashi-Ryu / Shobayashi-ryu: Auch diese beiden können "Shorin" ausgesprochen werden. Ko und Sho sind zwei Möglichkeiten der Lesung des "Kanji". Tatsächlich wird angenommen, dass lediglich ein "Lesefehler" zu der Unterscheidung führte. Von ihrer Herkunft her sind beide Stile nahezu identisch. Kobayashi / Shobayashi bedeutet "kleiner Wald."
- Shorin-ji-ryu: wurde um 1954 von Nakazato Joen gegründet. "Shorin-ji" bedeutet "Shaolin Tempel".
- Sukunai Hayashi-ryu: Dies ist wiederum eine alternative Lesung derselben Kanji wie in "Shorin-Ryu", mit "Shorin" wieder in der Bedeutung "Shaolin". Die Lesung des Kanji als Sho bedeutet "wenig, ein bisschen", wohingegen die Lesung Sukunai "wenig, gering" bedeutet (Dieser Stil ist auch als "Matsumura Seito-ha" bekannt.)
Shorei-Ryu
Beschreibt üblicherweise das Naha-te, das spätere Goju-Ryu.
Die Entwicklung dieser Strömung unterlag dem Einfluß südchinesischer Stile. "Shorei" bedeutet so viel wie "klarer Geist". Ob diesem Begriff einst ein bestimmter Bedeutungsinhalt in Bezug auf die südchinesischen Stile immanent war, ist nicht bekannt.
Zum "Shorei-Ryu" sind wegen ihrer ebenfalls südchinesischen Herkunft auch "Uechi-Ryu" und "Ryuei Ryu" zu zählen.
Schaubild zur Entwicklung der Stilrichtungen

Auch das moderne Karate entwickelt sich immer weiter. Im Laufe der Zeit gab es - und gibt es - immer wieder die Einen oder Anderen, die sich von der Mehrheit abspalten und etwas mehr oder weniger Neues lehren, und somit eine gewisse neue Entwicklung im Karate herbeiführen.
Über eine Vielzahl von Jahren haben sich so verschiedene Stilrichtungen im Karate gebildet.
Die vier großen Stilrichtungen des japanischen Karate sind:
- Shotokan
- Goju-Ryu
- Wado-Ryu
- Shito-Ryu
Zusätzlich gibt es viele weitere kleinere Karate-Stilrichtungen japanischen oder europäischen Ursprungs, die teilweise nur in bestimmten Ländern, teilweise aber auch weltweit verbreitet sind.
Hier eine kleine Auflistung:
| American Kenpo Karate | Kobayashi ryu | Sankukai | Shotokai |
| Chito-Ryu | Koryu Uchinadi | Shaolin | Shotokan Fudoshin-Ryu |
| Doshinkan | Koudo Gishi Risei | Shidokan | Shotokan Kempo Karate |
| JKF Goju-Kai | Kyokushin | Shito-Ryu | Shudokan |
| Goju-Kai | Kyokushinkai | Shobayashi ryu | Shukokai-Ryu |
| Goshin-Ryu Karate | Matsubayashi-Ryu | Shorin-Ryu Kyudokan | Tani ha Shito ryu |
| Hayashi ha Shito ryu | Matsumura seito | Shorin-Ryu Seibukan | Tsunami Karate |
| Hon-Do-Ryu | Modern Sports Karate | Shorin-Ryu Siu Sin Kan | Uechi-Ryu |
| Isshin ryu | Motobu ryu | Shorinjiryu Kenkokan Karatedo | Yoshukai |
| Kempo Karate | Murakamikai | Shorinji Kempo ryu | Tangsudo |